Stake-Weighted Quality of Service: Where Solana’s Protocol Meets Carbium
Stake-Weighted Quality of Service: Where Solana’s Protocol Meets Carbium
When 200 Validators Fight for the Same Bandwidth, Location Becomes Architecture
Geographic diversity without technical excellence is just tokenism. Swiss infrastructure without protocol-level alignment is just expensive hosting. The SPDR Validator’s real advantage emerges where these meet: in how Solana’s Stake-Weighted Quality of Service amplifies when paired with truly independent infrastructure.
Solana is one of the few blockchains where network design is as much physics as it is code. When throughput reaches hundreds of thousands of transactions per second, reliability depends on who gets heard first, ultimately, how fairly. But physics means location, distance and signal propagation. Light travels 300 kilometers per millisecond. Frankfurt to Amsterdam is 360km. Zurich to Frankfurt is 280km. Zurich to Milan is 220km.
When you’re operating from Switzerland with direct fiber into the European infrastructure core, decentralized is a light thing to say. You’re geometrically optimized for what matters: vote propagation timing and cross-regional packet delivery during the moments when Solana’s network is under maximum load.
This is where Stake-Weighted Quality of Service enters the picture.
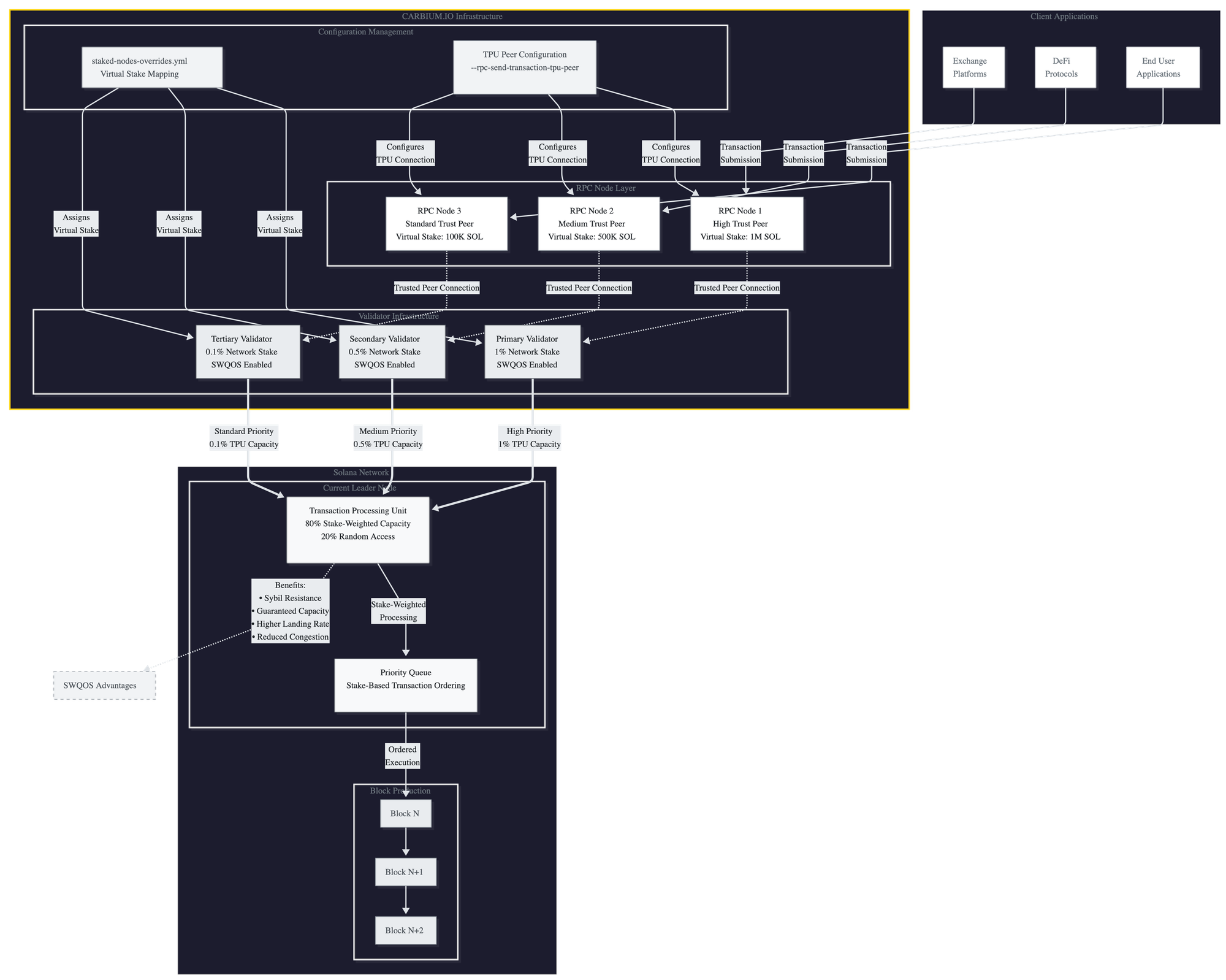
The Protocol Layer: How SWQOS Works
In Solana’s runtime, SWQOS acts as a traffic controller for validator communications. Each connection to a leader node receives a “lane width” proportional to its stake weight. Higher-staked validators get greater throughput for vote and data packets during congestion, ensuring that the most trusted nodes maintain consistency when the network is busiest.
It’s elegant in concept: stake weight becomes signal priority. The validators that have earned the network’s trust through delegated SOL get bandwidth allocation that matches that trust. This prevents low-effort spam from degrading performance and keeps block propagation stable under load.
But here’s where theory meets topology: in Solana’s validator superclusters, SWQOS becomes a tournament where everyone’s fighting for bandwidth through the same infrastructure. When 200 validators in Frankfurt all have strong SWQOS allocation, they’re still competing for:
- The same data center network switches
- The same internet exchange points (DE-CIX, AMS-IX)
- The same fiber routes into the network core
- The same upstream bandwidth pools
A validator’s SWQOS priority at the protocol level means nothing if it’s throttled at the infrastructure level by congestion from dozens of other validators in the same rack.
This is the concentration problem that geographic diversity solves, but only if that geographic diversity comes with infrastructure quality that can actually utilize SWQOS allocation effectively.

Swiss Position: Where Geometry Meets Bandwidth
Switzerland’s advantage isn’t just political neutrality or regulatory independence, it’s network geometry.
The SPDR Validator operates from two Swiss datacenters (Zug and Interlaken) with 25 Gbps direct fiber routes into Zurich, Milan, and Frankfurt. This triangle isn’t arbitrary. It’s designed around three realities:
1. Uncongested Peering
Swiss IX points (SwissIX) connect directly to DE-CIX Frankfurt and MIX Milan without intermediate hops. Our SWQOS-allocated bandwidth flows through peering infrastructure that isn’t simultaneously serving 200 other Solana validators.
2. Southern European Access
The Zurich-Milan route provides access to Italian and Mediterranean infrastructure that the Frankfurt-Amsterdam corridor doesn’t efficiently reach. While other validators are hammering the same northern European pathways, SPDR maintains low-latency routes into regions where validator presence is minimal.
3. Multi-Jurisdictional Routing
Switzerland’s non-EU status means our peering agreements span both EU and non-EU infrastructure without regulatory friction. No single jurisdiction can force routing changes that degrade our network position. No cloud provider can throttle our access because we don’t rent from cloud providers.
When Solana’s SWQOS gives us priority bandwidth during congestion, we’re delivering that bandwidth through routes that aren’t simultaneously clogged by the supercluster effect.
Independence: Why Ownership Changes SWQOS Effectiveness
Most validators stop at consensus. Their “RPC service” is a Helius reseller. Their “API” is QuickNode with a custom domain. Their swap frontend calls someone else’s infrastructure. When network congestion hits, they’re competing for the same cloud provider resources as everyone else. SWQOS allocation at the validator level means nothing when their entire stack is throttled at a shared Cloudflare edge.

Carbium Owns the Entire Vertical
- Validator Layer: Our foundation is bare metal, anchored in Swiss datacenters with zero cloud reliance. When Solana’s SWQOS assigns bandwidth, it flows through infrastructure we control, from NVMe arrays optimized for Solana’s write-heavy I/O, to a network topology tuned for vote propagation timing, to redundant power systems designed for uninterrupted uptime. It’s physical sovereignty translated into network reliability.
- RPC Layer: rpc.carbium.io operates on the same network backbone as our validator, using deterministic routing and regional load balancing. We don’t lease bandwidth or proxy another provider, we parse blocks directly from our own validator stream and serve them across our own infrastructure. When our validator gains priority under SWQOS, that same advantage carries through every RPC call.
- Developer API Layer: api.carbium.io delivers structured blockchain data directly from our RPC stack for builders, analysts, and integrators. It’s the developer mirror of our trading application, offering the same low-latency backbone with indexed account data, transaction parsing, and Geyser-level feeds. No third-party bottlenecks, no shared bandwidth, just a continuous pipeline: validator → RPC → API, all aligned under the same SWQOS allocation.
- DEX Layer: On the front end, app.carbium.io also serves as the execution layer for swaps. Every trade passes through our own RPC infrastructure, the same that powers our validator and API, ensuring validator-grade MEV protection and performance continuity. No external RPC pools, no cloud rerouting, no congestion-induced slowdowns.
While other validators pay cloud bills and pocket the difference, we’re building owned infrastructure that turns SWQOS protocol priority into end-to-end performance consistency.

Swiss Quality of Service: From Protocol to Philosophy
Solana’s SWQOS ensures high-stake validators get heard during congestion. But stake weight alone doesn’t determine what that bandwidth carries.
This is where Swiss infrastructure transforms protocol-level priority into practical performance.
We call it Swiss Quality of Service (SWQOS), where Solana’s stake-weighted fairness meets Switzerland’s engineering discipline:
- Stake-Weighted Integrity: Full alignment with Solana’s protocol-level fairness model. Our validator participates in consensus under the same SWQOS rules as everyone else.
- Swiss Reliability: Purpose-built architecture tested under real network stress. Dual-location redundancy with automated failover tested weekly, not just documented in runbooks. Monitoring infrastructure that measures jitter in microseconds, not uptime in nines. NVMe arrays configured for Solana’s write-intensive patterns, not generic cloud SSD configs.
- Service Continuity: One latency footprint from validator to dApp. When SWQOS gives us priority at block height 270 million, that priority extends through every layer of our stack until it reaches your application. No intermediate hops through infrastructure we don’t control.
- Operational Independence: Zero offshore dependencies. No cloud provider can throttle our access. No VC can pressure us to optimize for profit extraction over performance. No exchange can force us to route traffic through its infrastructure. The validator operates under the same 5% commission, 70% reinvestment model.
In essence, we treat service quality as an extension of consensus quality.

Why This Matters for Solana’s Scaling
Solana is designed to scale to 65,000+ transactions per second. But that scaling doesn’t happen in a vacuum, it happens through a validator network that needs to maintain consensus across global infrastructure while handling throughput that would break traditional blockchains.
SWQOS is Solana’s solution to the fairness problem: how do you prioritize packets during congestion without abandoning the network’s open participation model? Stake weight provides the answer. Proven reliability earns bandwidth priority.
But as stake concentrates in the Frankfurt-Amsterdam-US triangle, SWQOS starts optimizing for local performance within superclusters rather than global resilience across diverse infrastructure. When 70% of stake weight flows through three geographic regions using overlapping data centers and shared upstream providers, SWQOS bandwidth allocation is still constrained by physical infrastructure bottlenecks.
Geographic diversity matters, but only when paired with infrastructure that can actually compete with the performance characteristics of those superclusters.
The SPDR Validator proves that Switzerland can deliver:
- 0% skip rate: Zero missed blocks. Zero lost rewards. This isn’t luck — it’s what happens when SWQOS-allocated bandwidth flows through redundant Swiss infrastructure with hot standby failover and no cloud dependencies.
- 99.8% vote success: Consistent consensus participation even during network stress. Our SWQOS priority reaches the leader node through uncongested Swiss IX routes while supercluster validators compete for the same Frankfurt uplinks.
- 5% commission, 70% reinvestment: The economics that make this infrastructure possible. We’re not extracting maximum profit, we’re building capacity.
These metrics aren’t accidents. They’re what happens when Solana’s stake-weighted protocol design meets Swiss infrastructure engineering.
From Bandwidth to Ecosystem
Every Solana developer interacts with the network through layers, validator, RPC, API and application. When those layers drift apart, performance collapses into inconsistency. When they’re owned by different entities optimizing for different incentives, even SWQOS priority can’t maintain coherent performance.
By anchoring all layers under the same operational discipline, from Swiss-based consensus participation to Swiss-routed RPC infrastructure to Swiss-owned API parsing. Carbium ensures that Solana’s theoretical speed becomes practical reliability.
This is SWQOS taken seriously: stake-weighted priority at the protocol layer, translated into owned infrastructure at every vertical layer, delivered through geographic positioning that reduces competition for the same physical resources.
The SPDR Standard:





Resources & Technical Reference
The SPDR Validator is operated by Swiss citizens in Zug and Interlaken as part of the Solana Foundation Program. All infrastructure is 100% Swiss-owned with zero offshore dependencies.
